HF Elektronik fürs L-Band Radioteleskop
|
|
ZF-Verstärker
|
|
1 MMIC Verstärker
|
|
|
Es handelt sich um einen selbstgebauten Verstärker von 80dB mit 5MHz Bandbreite. Dafür wurden 4 Verstärkungsstufen mit MAR-6SM und Bandpass Filter für 28MHz realisiert. Der große Nachteil bei den MMIC ist der Rauschen, was diesem Verstärker für den Empfang von sehr schwachen Signalen ungeeignet macht.
|
|

|

|
|
Abbildung 1: Kleiner Abschnitt der Schaltung. Link folgen um die komplette Schaltung zu sehen.
|
Abbildung 2: Layout des ZF-Verstärkers. Link folgen um diese EAGLE 5.11 Dateien und die modifizierte Biblioteken in einer ZIP Datei herunterzuladen.
|
|
|
|
Abbildung 3: ZF-Verstärker mit MAR-6SM und SXBP-27R5. SMA Anschlüße und +12V Supply mittels eines Durchführungskondensators.
|
|
|
|
|
|
2 Spannungsregulierter Verstärker AD603
|
|
Der AD603 leistet bis zu 50dB Verstärkung, allerdings dieses von der Bandbreite abhängig. Es ist ein sehr rauscharmer Verstärker mit einem Grundrauschen von 0,9nV/ Hz1/2. In den Spezifikationen vom AD603 kann man die drei verschiedene Verstärkungsmodi sehen:
|
|
Abbildung 4: Konfigurationsmöglichkeiten der Verstärkung im AD603 |
|
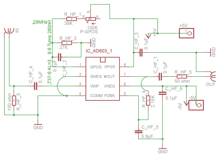
In meinem Design verwende ich die dynamische Spannungsregulierbare Verstärkung nicht. Es heisst, Pin VNEG ist mit Masse verbunden. Dafür habe ich einen Poti zwischen FDBK und VOUT, um selber die gewünschte Verstärkung einstellen zu können. Für die gewählte Verstärkungseinstellung lässt sich mit einem weiteren Poti alle Verstärkungsgrade einstellen, in dem man die Spannung am GPOS variiert wird Um die Empfindlichkeit eines Detektors am Ausgang des AD603 zu erhöhen, ist es notwendig einen entsprechende Band Pass Filter für den erwarteten Frequenzbereich dazwischen zu schalten. Dafür eignet sich der MMIC Filter SXBP-27R5.
|
|
Abbildung 5: Schaltung des ZF-Verstärkers mit dem AD603
|
|
Abbildung 5b: Modifizierte Schaltung wegen Impedanz Unreinheiten.
|
|
|
|
|
Eine bessere Variante stellt die Kaskadierung zweier AD603 dar, um eine gesamte Verstärkung von etwa 80 dB zu erreichen. Die kaskadierte AD603 haben eine große Tendenz zu schwingen, vor allem dann wenn ihre Signal Ground (pin 4) nicht an Masse direkt verbunden ist. Diese kann minimiert oder fast verhindert werden mit der richtigen Auswahl von Komponenten sowie einer HF angemessene Layout. Die hierbei beschriebene Schaltung nutzt Single Supply von 10V und setzt dafür den Pin 4 auf eine Spannung von 5V. Der Verstärkungsgrad lässt dich wieder mit einem Poti einstellen, mit dem man den Eingang GPOS zwischen 0 und 5V variieren kann. Die Schaltung muss in ein dichtes Metall Gehäuse untergebracht werden und die Versorgung Spannung darf nur durch eine Durchführungskondensator geleitet werden. Ganz wichtig für das Minimieren von Schwingungen ist der Tantal Kondensator von 100µF und >10V, der fast von allein schafft eine absolut unbrauchbare Schaltung in einen vollfunktionierenden rauscharmen und regelbaren 80dB Verstärker. Wenn man auf Versehen einen Tantal Kondesator von 100µF aber mit weniger als 10V nimmt, wird in Laufe der Zeit die Verstärkung kleiner, da die an Pin GNEG angelegten Spannung langsam sinkt.
|
|
Abbildung 6a: Verstärker mit falschen Tantal Kondesator (100µF 4V) gleich nach dem Einschalten |
Abbildung 6b: Verstärker mit falschen Tantal Kondesator (100µF 4V) 2 Stunden nach dem Einschalten |
|
|
|
|
|
|
Für die Entwicklung des Verstärker habe ich SMD 1206 100nF Kondensatoren und metallbeschichteten Wiederstände benutzt. Und dieses mal AD603 in SOIC Format verwendet!!
|
|
Abbildung 6c: Schaltung für zwei AD603 kaskadiert
|
|
Abbildung 7: Ausgang des Verstärkers und Band Pass Filter SXBP-27R5 |
|
Abbildung 8: 28MHz Test Signal |
|
|
|
|
|
2.1 Vergleich der beiden Verstärker bei einem Sonnen Transit
|
|
Abbildung 9a: Sonnen Transit mit dem AD603 +30dB Verstärker
|
|
Abbildung 9b: Sonnen Transit mit den Kaskadierten AD603 Verstärker
|
Detektoren
|
|
1 Dioden Detektor und DC-Board
|
|
Ein kleiner Umbau der unter C-Band Radioteleskop beschriebenen DC-Board Platine (siehe Elektronik ) kann sie um eine Detektor Stufe erweitern. Die Erweiterung besteht aus 6 neuen Komponenten (3 Widerstände, 1 Kondensator und 2 Dioden), die man alle auf eine kleine vorgebohrte Platine ohne großen Aufwand aufbauen kann. Da ich nicht das gesamte DC-Board noch mal entwickeln wollte, habe ich einfach den Fuß der beiden Wiederstände R1 und R2 angehoben und diese durch 2 Kabel an die jeweilige Katode der 1N34 Dioden in der neuen kleinen Platine gelötet.
Abbildung 9: Kleiner Abschnitt der DC-Board vom Eingang Stadium ohne die Erweiterung zum Detektor-DC-Board
|

|
|
Abbildung 10: Kleiner Abschnitt der DC-Board vom Eingang Stadium mit der Erweiterung zum Detektor Board
|
2 True Power Detector AD8362
|
|
Der Dioden Detektor ist für einen schnellen Start in die Radioastronomie gut geeignet aber für eine dauerhafte Verwendung mit großen Erwartungen nicht wirklich nützlich wegen seines begrenzten Arbeitsbereiches. Stattdessen ist ein logarithmischer Detektor die richtige Wahl. Der verwandelt uns die empfangene Signalleistung (in dB gemessen) in einen Spannungswert.
Als professioneller Logarithmischer Detektor dient der AD8362, zu dem auch ein Evaluation Board erhältlich ist. Dieser arbeitet bis 3.8 GHz und hat einen dynamischen Bereich von -52dBm bis +8dBm. Der standardmäßige Slope beträg 50mV/dB. Die Evaluation Board ermöglicht ohne Eingriff in die Schaltung die Veränderung vom Offset, Slope und Intercept.
Datasheet AD8362
|
|
Abbildung 11: Schaltung für die Veränderung des Offsets
|
Abbildung 12 Schaltung für die Veränderung des Slopes und Justierung des Interceps. Vschift variiert zwischen 0 und 5V, mittels eines Potis. |
|
Abbildung 13: Intercept-Verschiebung für einen Slope von 10mV/dec
|
|
|
3 Logarithmischer Detektor AD8307
Der AD8307 ist ein Logarithmische Detektor, empfindlicher als der AD8362. Der arbeitet bis 500MHz und hat einen dynamischen Bereich von -75dBm bis +13dBm. Mit einem geeignetem Anpassungsschaltung vor seiner Eingang, kann man den Bereich erweitern bis zu -90dBm. Der AD8307 ermöglich mit wenigen zusätzlichen Komponenten eine einfache Realisierung Siehe Bilder:3
|
|
Abbildung 14: Schaltung des Logarithmischen Detektors mit dem AD8307. Ausgang: 25mV/dB
|
|
Abbildung 17: Layout Logarithmischer Detektor mit AD8307 |
Abbildung 15: Logarithmischer Detektor Innenseite |
|
Abbildung 16: Logarithmischer Detektor Außenseite |
|
|
|
|
Die Veränderung des Slopes kann man mit der auf dem Datenblatt des Herstellers beschriebene Buffering Variante erreichen. Mit den gewählten Widerstandswerten (auf dem folgenden Bild zu sehen) liefert der AD8307 100mV / dB. Nebenbei lässt sich die Empfindlichkeit des AD8307 für engen Frequenzbereichen durch einen LC-Eingangsnetz erhöhen. Dieses Netzt ist in der Schaltung vorgesehen worden aber nicht implementiert.
|
|
Abbildung 17: Schaltung für die Buffering Variante des Power Meter AD8307 mit 100mV/dB
|
|
Abbildung 18: Gebaute Schaltung und vorgeschalteter mini circuits 28MHZ Band Pass Filter SXBP-27R5 |
Temperatur Messung
In Gegensatz zum C-Band Radioteleskop habe ich hier einen Zentigrad-Temperatur-Sensor verwendet -LM35, um eine etwas umständliche Berechnung von Fahrenheit zum Zentigrad im SkyPipe zu vermeiden.
Datasheet LM35
|
|
|